广东省人民政府关于印发广东省制造业数字化转(9)
时间:2023-10-14 03:42 来源:网络整理 作者:墨客科技 点击:次
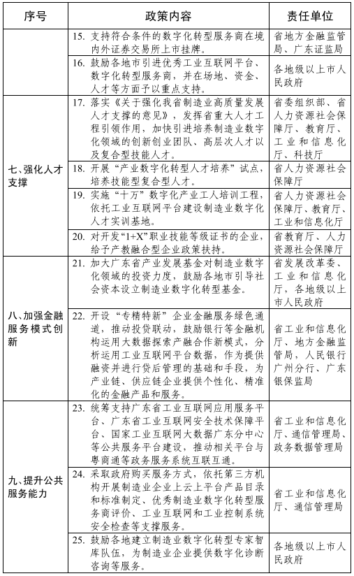
二、支持中小型制造企业数字化转型。聚焦战略性产业集群,省、市、县(市、区)联动,共同推动重点行业中小型制造企业“上云上平台”数字化转型。省统一制定战略性产业集群数字化转型工作指南,支持具备较强实力的工业互联网平台牵头,汇聚产业生态伙伴,聚焦特定试点起步区域,联合制定重点行业中小型制造企业“上云上平台”产品目录和推广工作方案,为产业集群企业提供数字化产品和服务。省根据平台服务集群数字化转型数量、成效等情况,对平台予以事后奖补。试点起步区所在市、县(市、区)对平台试点方案予以指导和推荐,制定配套政策措施,并对项目实施情况进行全流程跟踪监管。 三、支持产业园、产业集聚区数字化改造。将网络部署、公共云平台建设、数据采集和传输系统部署等,纳入新建产业园区建设要求,鼓励地市按照数字化园区建设标准对已建产业园区升级改造。省每年遴选发布一批产业园、产业集聚区数字化转型试点,引导行业数字化转型服务商、第三方机构、行业协会等,会同园区骨干企业组建联合体,为园区企业提供数字化转型解决方案,大力发展新模式新业态,加强政策协调和政策支持力度,推动园区整体数字化转型。鼓励各地对产业园、产业集聚区数字化转型试点加大支持力度。 四、支持工业软件研发及应用推广。支持行业龙头骨干企业牵头建设工业软件攻关基地,开展关键软件核心技术攻关,打造安全可控的行业系统解决方案。省财政对工业软件研发予以适当补助,对制造业企业应用安全可控的工业软件、行业系统解决方案等实施数字化改造予以适当支持。鼓励各地市加大对工业软件研发支持力度,并为工业软件攻关基地建设提供场地、人才、资金等支持。支持地市采取事后奖补方式支持工业软件“首版次”应用。鼓励高等院校、科研机构等使用安全可控的工业软件开展教学实验。 五、支持数字化基础设施建设。加快5G、物联网、千兆光网等新型网络规模化部署,支持企业开展内外网升级改造。鼓励电信运营商创新5G商业模式,制定面向工业应用的5G资费减免政策,降低工业企业内外网改造和使用成本。加大力度支持建设推广工业互联网标识解析二级节点。 六、培育制造业数字化转型服务商。完善广东省制造业数字化转型产业生态供给资源池遴选程序和评价体系,吸引优秀制造业数字化转型服务商入池。每年认定若干省级特色型、专业型工业互联网平台、优秀制造业数字化转型服务商,并对入选国家级跨行业、跨领域以及特色型、专业型工业互联网平台,予以重点推介。支持符合条件的数字化转型服务商在境内外证券交易所上市挂牌。鼓励各地市引进优秀工业互联网平台、数字化转型服务商,并在场地、资金、人才等方面予以重点支持。 七、强化人才支撑。落实《关于强化我省制造业高质量发展人才支撑的意见》,发挥省重大人才工程引领作用,加快引进培养制造业数字化领域的创新创业团队、高层次人才以及复合型技能人才。开展“产业数字化转型人才培养”试点,培养技能型复合型人才。实施“十万”数字化产业工人培训工程,依托工业互联网平台建设制造业数字化人才实训基地。对开发“1+X”职业技能等级证书的企业,给予产教融合型企业政策扶持。 八、加强金融服务模式创新。加大广东省产业发展基金对制造业数字化领域的投资力度,鼓励各地市引导社会资本设立制造业数字化转型基金。开设“专精特新”企业金融服务绿色通道,推动投贷联动,鼓励银行等金融机构运用大数据探索产融合作新模式,分析运用工业互联网平台数据,作为提供融资并进行贷后管理的基础和手段,为产业链、供应链企业提供个性化、精准化的金融产品和服务。 九、提升公共服务能力。统筹支持广东省工业互联网应用服务平台、广东省工业互联网安全技术保障平台、国家工业互联网大数据广东分中心等公共服务平台建设,推动相关平台与粤商通等政务服务系统互联互通。采取政府购买服务方式,依托第三方机构开展制造业企业上云上平台产品目录和标准制定、优秀制造业数字化转型服务商评价、工业互联网和工业控制系统安全检查等支撑服务。鼓励各地建立制造业数字化转型专家智库队伍,为制造业企业提供数字化诊断咨询等服务。 本政策措施自发布之日起三年内有效。 附件:政策措施任务分工表 附件 政策措施任务分工表
|


