广东省人民政府关于印发广东省制造业数字化转(7)
时间:2023-10-14 03:42 来源:网络整理 作者:墨客科技 点击:次
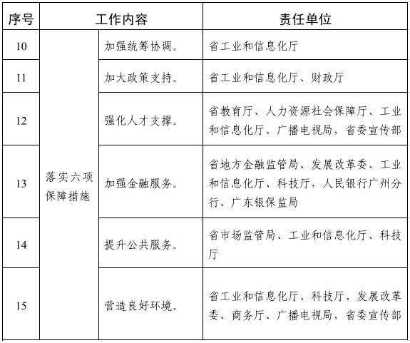
(六)营造良好环境。深化简政放权、放管结合、优化服务改革,放宽制造业数字化相关产品和服务的准入限制,扩大市场主体平等进入市场范围。进一步清理制约人才、资本、技术、数据等要素自由流动的制度障碍,营造有利于新一代信息技术与制造业融合发展的良好制度环境。鼓励优秀平台企业、制造业数字化转型服务商积极“走出去”。加强制造业数字化转型经验模式总结和宣传推广。(省工业和信息化厅、科技厅、发展改革委、商务厅、广播电视局,省委宣传部) 附件:1.广东省制造业数字化转型实施方案工作分工表 2.名词解释 附件1 广东省制造业数字化转型实施方案 工作分工表
附件2 名词解释 制造业数字化转型:聚焦制造业企业以及产业链、供应链,运用工业互联网、大数据、云计算、人工智能、区块链等数字技术,以数据为驱动,对研发设计、生产制造、仓储物流、销售服务等业务环节,进行软硬结合的数字化改造,推动制造业企业生产方式、企业形态、业务模式、就业方式的全方位变革,重构传统工业制造体系和服务体系,促进产业链、供应链高效协同和资源配置优化,催生新模式新业态。 战略性支柱产业集群:支撑广东经济稳定发展的十大战略性支柱产业集群,包括:新一代电子信息、绿色石化、智能家电、汽车产业、先进材料、现代轻工纺织、软件与信息服务、超高清视频显示、生物医药与健康、现代农业与食品等。 战略性新兴产业集群:引领带动广东经济发展的十大战略性新兴产业集群,包括:半导体与集成电路、高端装备制造、智能机器人、区块链与量子信息、前沿新材料、新能源、激光与增材制造、数字创意、安全应急与环保、精密仪器设备等。 工业互联网:互联网和新一代信息技术与工业系统全方位深度融合所形成的产业和应用生态,是工业智能化发展的关键综合信息基础设施。其本质是以机器、原材料、控制系统、信息系统、产品以及人之间的网络互联为基础,通过工业数据的全面深度感知、实时传输交换、快速计算处理和高级建模分析,实现智能控制、运营优化和生产组织方式变革。 工业互联网平台:面向制造业数字化、网络化、智能化需求,构建基于海量数据采集、汇聚、分析的服务体系,支撑制造资源泛在连接、弹性供给、高效配置的工业云平台。其本质是在传统云平台的基础上叠加物联网、大数据、人工智能等新兴技术,通过构建精准、实时、高效的数据采集体系,建设包括存储、集成、访问、分析、管理功能的使能平台,实现工业技术、经验、知识的模型化、软件化、复用化。 工业互联网标识解析:工业互联网标识通过赋予每一个产品、零部件、机器设备唯一的“身份证”,实现全网资源的灵活区分和信息管理。工业互联网标识解析类似于互联网域名解析,可以通过产品标识查询储存产品信息的服务器地址,或者查询产品信息以及相关服务。 制造业数字化转型服务商:为制造业企业数字化、网络化、智能化转型升级提供数据采集、工业软件、行业解决方案、系统集成等各类解决方案服务,以及咨询、诊断、评估、培训、对接、金融等专业服务的企业或单位。 上云上平台:围绕研发设计、生产管控、经营管理、售后服务等核心业务环节,利用工业互联网新技术、新工具、新模式,实施数字化转型升级,进一步降低经营成本、提升生产效率、提高产品质量、降低能耗排放、优化产业协同等。 (责任编辑:admin) |

