荆楚文化遗产保护传承项目概念规划及建筑设计方案征集补充公告(二)
时间:2024-03-15 15:01 来源:网络整理 作者:墨客科技 点击:次
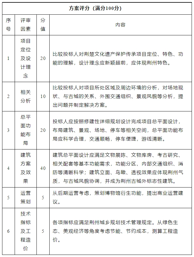
根据荆楚文化遗产保护传承项目建设的需求,荆州市传媒集团受荆州市荆州区文化和旅游局的委托,对荆楚文化遗产保护传承项目概念规划及建筑设计方案面向全国进行征集。 截止3月10日,方案征集报名、答疑工作已经结束。现针对作品提交、评审等相关问题,做出补充说明,具体如下: 一、设计成果要求 包括总平面布局和建筑概念方案,须提供纸质A3幅面图册10套、纸质A1幅面竖版展板3张、图册和展板电子成果1份、多媒体自动演示文件1份(多媒体视频加上设计方案现场讲解的总时间不超过20分钟),包括但不限于以下内容: 1、设计说明 重点突出建筑设计理念,简要说明项目定位、设计亮点、建筑与外围环境关系、功能布局、交通组织、建筑材料及景观效果、未来运营策划(博物馆衍生功能、商业运营)、造价预估等内容。投标人可根据自身方案拓展相关内容。 2、相关图纸 包括规划总平面图、建筑各层平面图、建筑立面图、建筑鸟瞰图、建筑主要界面透视图(包括日景和夜景效果)和相关分析图。分析图主要说明设计理念,包括但不限于现状分析图、功能结构分析图、交通分析图、景观分析图、场地分析图、消防分析图、游览线路分析图、建筑设计分析图等。投标人可根据自身方案增加相关图纸。 3、经济技术指标和工程建设投资估算 按照总平面图测算计容建筑面积、建筑密度、容积率、绿地率、停车位等经济技术指标;根据建筑方案设计测算建设成本,包括外围景观及建筑本身工程造价; 注:电子文件内容应与方案设计图册内容一致,设计图纸(全套建筑设计图纸)为dwg格式,效果图、分析图等为jpg格式,设计说明等文字描述部分为doc、ppt或pdf格式,多媒体演示文件为mp4格式,所有电子文件需以U盘形式密封递交。 二、商务文件 企业营业执照、资质证书、企业简介、类似业绩(合同、获奖证书)、项目团队构成(汇报人必须为项目负责人或者主创人员),并提供本单位法人代表身份证复印件、法人代表的授权委托书以及项目负责人、汇报人的身份证复印件和本单位为其购买的近六个月的社保信息。商务文件一式三份胶装成册,加盖本单位公章,密封递交。未按要求提供商务文件的,视为无效的商务文件。 三、参选作品递交截止时间及送达地点 1、参选作品递交截止时间:2024年3月21日上午09:00时。 2、参选作品送达地点:荆州市荆州区公共资源交易中心(地址:荆州市荆州区发展大道与荆州大道交叉口西北侧科创园公共服务基地B栋5楼) 3、联系方式: 联系人:荆州市传媒集团 刘女士 联系电话:13307212112 (工作时间08:30-12:00,14:30-17:30) 四、现场讲解 本次征集,根据现场抽签的形式确定汇报顺序。参选机构项目团队(不超过2人)对设计方案进行现场讲解,要求项目负责人和主创人员到场汇报方案(项目负责人必须到场,汇报人可以是项目负责人,也可以是主创人员),讲解时间为20分钟以内(包含多媒体放映时间)。 五、成果评审 1、评委专家的组成: 征集人拟自行聘请相关领域专家7人组成评审小组,作为本次征集活动的评审。 2、评审专家对投标人进行综合评分,包括以下方面:多媒体播放、规划方案讲解、现场答疑。 3、投标人的最终有效得分为所有评审专家评分总和的平均分。 4、评审专家根据最终有效得分高低,经综合审定,评选出第一、二、三等奖作品,一等奖1名,二等奖1名,三等奖2名。总获奖名额4名。 5、评分标准
六、征集及奖励方式 1、获奖作品分别给予一等奖人民币50万元,二等奖人民币30万元,三等奖人民币15万元的奖励; 七、提供的相关资料 由征集人提供项目场地电子图纸及相关资料,所供资料概不外泄。 八、其它 (责任编辑:admin) |
