长江经济带综合立体交通走廊规划(2014(3)
时间:2024-01-24 03:41 来源:网络整理 作者:墨客科技 点击:次
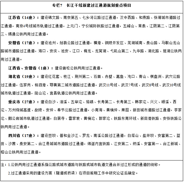
(六)增强长江干线过江能力。统筹规划、合理布局过江通道,做好隧道桥梁方案比选、洪水影响评价等论证工作,充分利用江上和水下空间,着力推进铁路、公路、城市交通合并过江,节约集约利用土地和岸线资源。优化整合渡口渡线,加强渡运安全管理。促进过江通道与长江航运、防洪安全和生态环境协调发展,实现长江两岸区域间、城市间以及城市组团间便捷顺畅连接,形成功能完善、安全可靠的过江通道系统。
四、建设综合立体交通走廊 依托长江黄金水道,统筹发展水路、铁路、公路、航空、管道等各种运输方式,加快综合交通枢纽和国际通道建设,建成衔接高效、安全便捷、绿色低碳的综合立体交通走廊,增强对长江经济带发展的战略支撑力。 (一)强化铁路运输网络。加强快速铁路建设,重点建设上海经南京、合肥、武汉、重庆至成都的沿江高速铁路和上海经杭州、南昌、长沙、贵阳至昆明的沪昆高速铁路,建设商丘经合肥至杭州、重庆至贵阳等南北向高速铁路和快速铁路,形成覆盖50万人口以上城市的快速铁路网。 加快普通铁路新建和既有线路改扩建,改扩建沿长江普通铁路。新建衢州至丽江铁路,进一步提高沪昆铁路既有运能,加快南北向铁路、中西部干线建设,加强既有铁路扩能改造,形成覆盖20万人口以上城市客货共线的普通铁路网。
(二)优化公路运输网络。积极推进国家高速公路建设。以上海至成都、上海至重庆、上海至昆明、杭州至瑞丽等国家高速公路为重点,统筹推进高速公路建设,消除省际间“断头路”,尽快形成连通20万人口以上城市、地级行政中心、重点经济区、主要港口和重要边境口岸的高速公路网络。在科学论证和规划基础上,建设必要的地方高速公路,作为国家高速公路网的延伸和补充。 加大普通国省道改造力度。加快普通国道建设,消除瓶颈路段制约,提高技术等级和安全水平,使东中部地区普通国道二级及以上公路比重达到90%以上,西部地区普通国道二级及以上公路比重达到70%以上。配套完善道路安全防护设施和交通管理设施设备。加强省际通道和连接重要口岸、旅游景区、矿产资源基地等的公路建设,实现主要港口、民航机场、铁路枢纽、重要边境口岸、省级以上工业园区基本通二级及以上公路。
(三)拓展航空运输网络。加快上海国际航空枢纽建设,强化重庆、成都、昆明、贵阳、长沙、武汉、南京、杭州等机场的区域枢纽功能,发挥南昌、合肥、宁波、温州、无锡、丽江、西双版纳等干线机场作用,完善支线机场布局,形成长江上、中、下游机场群。优化航线网络,科学论证,提高主要城市间航班密度,增加国际运输航线。深化低空空域管理改革,发展通用航空。依托空港资源,发展临空经济。
(四)完善油气管道布局。统筹规划、合理布局沿江油气管网,加快建设主干管道,配套建设输配体系和储备设施,提高原油、成品油管输比例,增加天然气供应能力。完善长江三角洲、长江中游、川渝云贵地区原油、成品油输送管道以及区域天然气管网,加快油气管道互联互通,形成以沿江干线管道为主轴,连接成渝城市群、长江中游城市群、长江三角洲城市群的油气供应保障体系。
|




