基于新一代数据库的工程数字孪生体解决方案(2)
时间:2023-09-06 19:31 来源:网络整理 作者:墨客科技 点击:次
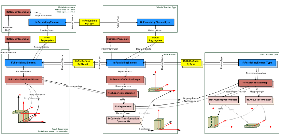
模型数据的管理之所以难以解决,不仅是由于供应商的封闭性,而是在于三维模型本身是一种复杂的数据结构,不能通过简单的SQL数据表进行维护。无论是制造业使用的STEP还是AEC行业采用的IFC标准,其对象定义均呈现了网状结构,各对象之间呈现各种定义的关联关系。(图2)如何能够在海量数据的场景下,对这些复杂结构数据进行高效增、删、改、查,需要使用更先进的数据库技术/扩展。
图2 IFC对于零件关系的部分定义
三、新一代的数字孪生专用数据库管理技术 安世亚太基于多年的海量数据库管理技术研究与积累,针对复杂工程业务领域的数字孪生体场景需求,开发了可用于海量复杂结构数据管理的新一代专用数据库CDTDB(City Digital Twin Database城市数字孪生数据库)。基于NewSQL技术,吸收了传统NoSQL技术的优点,支持大规模并发,异构数据融合等先进功能。目前该数据库主要支持IFC(ISO 16739, Industrial Foundation Class),未来将扩展到Oil/Gas(ISO15926)\STEP(ISO 10303)等标准。
CDTDB是一套面向云服务的数字孪生基础数据管理系统,目前具有以下核心功能: · IFC标准的数据库结构化查询SQL,支持ODBC,JDBC编程接口(数据库适用性的保障) · · 原生的IFC模型的导入、导出、加工处理函数库 (数据处理效率和标准可扩展性的保障) · · IFC多尺度几何模型的加工处理与管理 (BIM数据的语义属性与几何可视化的一体化) · · 几何对象的查询、计算及BIM功能函数库 (拓展SQL支持BIM专用查询) · · IFC及MVD子模型的导入和导出,支持简单交换 (支持文件及CDE 信息块交换) · · 高效的可视化引擎 (内生的支持模型可视化的能力) · · PB级线性扩展系统框架,大数据、数据仓库及数据分析系统集成 (支持海量、大数据存储与加工处理的能力) ·
通过CDTDB的专业数据库管理技术,我们能够帮助客户解决传统模式下数字孪生体应用所面临的挑战与问题:
1、基于云端的模型数据计算和实时应用 基于云端的模型数据库,可以实现云端几何计算,典型的应用有碰撞检查,三维切图,对象直接修改等功能。传统上,这些工作需要回到CAD中进行,甚至最小的修改,都必须在CAD修改后,重新上传轻量化处理。通过CDTDB,不仅可以直接完成这些修改/计算,简化了流程,更可以利用云端分布式并行计算的优势,快速得到所需的结果。
2、面向复杂业务场景的海量数据管理 如前所述,NewSQL技术的一大特点是实现了分布式的并行数据管理。CDTDB支持大规模多模型合模和动态加载,可以在通用移动端设备(PC/手机)上,实现大体量模型的加载预览。例如,在大型工程项目,如机场工程,或者船舶制造中,深化设计级的原始模型体量,可以达到数十G甚至上百GB。这样体量的模型,传统技术下,需要轻量化后才能在浏览器中加载,但同时会丢失模型原始信息,失去了数字孪生体的应用价值。
3、全生命周期内构件级数据协同的效率提升 基于CDTDB,我们可以支持海量数据的标准化抽取、合并、转换功能,这对于数字孪生业务环境下的应用,至关重要。各个应用方,可以基于规范自动化提取数据,做到构件级的数据协同。通过精细化的协同,可以大幅度提升数据转换和处理的效率。例如,设计模型和仿真,目前经常是割裂的,设计工程师的模型通常不能直接为仿真工程师所利用。基于数据级协同,可以将设计模型转换为仿真需要的格式,并连同网格和边界条件,在统一的数据环境下管理,使得设计和仿真能够比较快速的迭代完成产品优化。
图3 CDTDB系统架构示例
4、跨层级、跨学科和跨领域的多源异构数据融合 (责任编辑:admin) |
- 上一篇:今晚天气要变脸 西安城区今冬初雪或将到来
- 下一篇:中国军网

